이번 게시글은 가시다님의 AEWS [2기] 스터디 내용을 정리한 포스트 입니다.
이번 게시글은 5 주차의 스터디 내용인 EKS Autoscaling에 대해 살펴봅니다.
EKS 배포
실습을 위해 EKS 클러스터를 배포합니다. AWS 콘솔에 로그인 한 뒤 CloudFormation에서 아래 Yaml 파일로 스택을 생성하시면 됩니다. 진행 과정은 아래 링크를 참고 해 주세요.
[EKS] Networking
이번 게시글은 가시다님의 AEWS [2기] 스터디 내용을 정리한 포스트 입니다. 이번 게시글은 2 주차의 스터디 내용인 EKS Networking에 대해 살펴봅니다. EKS 원클릭 배포 사전 준비 AWS 계정 SSH 키 페어 IA
junkmm.tistory.com
확인 및 기본설정
Bastion EC2 인스턴스의 공인 IP로 SSH 접근을 시도합니다. 공인 IP는 CloudFormation의 출력값 혹은 EC2 메뉴에서 확인 가능합니다.
# ssh -i "Keyname" ec2-user@"Public IP"
ssh -i hj42700eks.pem ec2-user@3.36.133.15
Bastion접근 후 아래 구성을 진행합니다.
기본 설정
# default 네임스페이스 적용
kubectl ns default
# 노드 정보 확인 : t3.medium
kubectl get node --label-columns=node.kubernetes.io/instance-type,eks.amazonaws.com/capacityType,topology.kubernetes.io/zone
# ExternalDNS
#MyDomain=<자신의 도메인>
#echo "export MyDomain=<자신의 도메인>" >> /etc/profile
MyDomain=junkmm.site
echo "export MyDomain=junkmm.site" >> /etc/profile
MyDnzHostedZoneId=$(aws route53 list-hosted-zones-by-name --dns-name "${MyDomain}." --query "HostedZones[0].Id" --output text)
echo $MyDomain, $MyDnzHostedZoneId
curl -s -O https://raw.githubusercontent.com/gasida/PKOS/main/aews/externaldns.yaml
MyDomain=$MyDomain MyDnzHostedZoneId=$MyDnzHostedZoneId envsubst < externaldns.yaml | kubectl apply -f -
# kube-ops-view
helm repo add geek-cookbook https://geek-cookbook.github.io/charts/
helm install kube-ops-view geek-cookbook/kube-ops-view --version 1.2.2 --set env.TZ="Asia/Seoul" --namespace kube-system
kubectl patch svc -n kube-system kube-ops-view -p '{"spec":{"type":"LoadBalancer"}}'
kubectl annotate service kube-ops-view -n kube-system "external-dns.alpha.kubernetes.io/hostname=kubeopsview.$MyDomain"
echo -e "Kube Ops View URL = http://kubeopsview.$MyDomain:8080/#scale=1.5"
# AWS LB Controller
helm repo add eks https://aws.github.io/eks-charts
helm repo update
helm install aws-load-balancer-controller eks/aws-load-balancer-controller -n kube-system --set clusterName=$CLUSTER_NAME \
--set serviceAccount.create=false --set serviceAccount.name=aws-load-balancer-controller
# gp3 스토리지 클래스 생성
kubectl apply -f https://raw.githubusercontent.com/gasida/PKOS/main/aews/gp3-sc.yaml
# 노드 보안그룹 ID 확인
NGSGID=$(aws ec2 describe-security-groups --filters Name=group-name,Values=*ng1* --query "SecurityGroups[*].[GroupId]" --output text)
aws ec2 authorize-security-group-ingress --group-id $NGSGID --protocol '-1' --cidr 192.168.1.100/32
프로메테우스 & 그라파나(admin/prom-operator) 설치 : 대시보드 추천 15757 17900 15172
# 사용 리전의 인증서 ARN 확인
CERT_ARN=`aws acm list-certificates --query 'CertificateSummaryList[].CertificateArn[]' --output text`
echo $CERT_ARN
# repo 추가
helm repo add prometheus-community https://prometheus-community.github.io/helm-charts
# 파라미터 파일 생성 : PV/PVC(AWS EBS) 삭제에 불편하니, 4주차 실습과 다르게 PV/PVC 미사용
cat <<EOT > monitor-values.yaml
prometheus:
prometheusSpec:
podMonitorSelectorNilUsesHelmValues: false
serviceMonitorSelectorNilUsesHelmValues: false
retention: 5d
retentionSize: "10GiB"
verticalPodAutoscaler:
enabled: true
ingress:
enabled: true
ingressClassName: alb
hosts:
- prometheus.$MyDomain
paths:
- /*
annotations:
alb.ingress.kubernetes.io/scheme: internet-facing
alb.ingress.kubernetes.io/target-type: ip
alb.ingress.kubernetes.io/listen-ports: '[{"HTTPS":443}, {"HTTP":80}]'
alb.ingress.kubernetes.io/certificate-arn: $CERT_ARN
alb.ingress.kubernetes.io/success-codes: 200-399
alb.ingress.kubernetes.io/load-balancer-name: myeks-ingress-alb
alb.ingress.kubernetes.io/group.name: study
alb.ingress.kubernetes.io/ssl-redirect: '443'
grafana:
defaultDashboardsTimezone: Asia/Seoul
adminPassword: prom-operator
defaultDashboardsEnabled: false
ingress:
enabled: true
ingressClassName: alb
hosts:
- grafana.$MyDomain
paths:
- /*
annotations:
alb.ingress.kubernetes.io/scheme: internet-facing
alb.ingress.kubernetes.io/target-type: ip
alb.ingress.kubernetes.io/listen-ports: '[{"HTTPS":443}, {"HTTP":80}]'
alb.ingress.kubernetes.io/certificate-arn: $CERT_ARN
alb.ingress.kubernetes.io/success-codes: 200-399
alb.ingress.kubernetes.io/load-balancer-name: myeks-ingress-alb
alb.ingress.kubernetes.io/group.name: study
alb.ingress.kubernetes.io/ssl-redirect: '443'
kube-state-metrics:
rbac:
extraRules:
- apiGroups: ["autoscaling.k8s.io"]
resources: ["verticalpodautoscalers"]
verbs: ["list", "watch"]
prometheus:
monitor:
enabled: true
customResourceState:
enabled: true
config:
kind: CustomResourceStateMetrics
spec:
resources:
- groupVersionKind:
group: autoscaling.k8s.io
kind: "VerticalPodAutoscaler"
version: "v1"
labelsFromPath:
verticalpodautoscaler: [metadata, name]
namespace: [metadata, namespace]
target_api_version: [apiVersion]
target_kind: [spec, targetRef, kind]
target_name: [spec, targetRef, name]
metrics:
- name: "vpa_containerrecommendations_target"
help: "VPA container recommendations for memory."
each:
type: Gauge
gauge:
path: [status, recommendation, containerRecommendations]
valueFrom: [target, memory]
labelsFromPath:
container: [containerName]
commonLabels:
resource: "memory"
unit: "byte"
- name: "vpa_containerrecommendations_target"
help: "VPA container recommendations for cpu."
each:
type: Gauge
gauge:
path: [status, recommendation, containerRecommendations]
valueFrom: [target, cpu]
labelsFromPath:
container: [containerName]
commonLabels:
resource: "cpu"
unit: "core"
selfMonitor:
enabled: true
alertmanager:
enabled: false
EOT
cat monitor-values.yaml | yh
# 배포
kubectl create ns monitoring
helm install kube-prometheus-stack prometheus-community/kube-prometheus-stack --version 57.2.0 \
--set prometheus.prometheusSpec.scrapeInterval='15s' --set prometheus.prometheusSpec.evaluationInterval='15s' \
-f monitor-values.yaml --namespace monitoring
# Metrics-server 배포
kubectl apply -f https://github.com/kubernetes-sigs/metrics-server/releases/latest/download/components.yaml
# 프로메테우스 ingress 도메인으로 웹 접속
echo -e "Prometheus Web URL = https://prometheus.$MyDomain"
# 그라파나 웹 접속 : 기본 계정 - admin / prom-operator
echo -e "Grafana Web URL = https://grafana.$MyDomain"
EKS Node Viewer 설치 : 노드 할당 가능 용량과 요청 request 리소스 표시, 실제 파드 리소스 사용량 X
GitHub - awslabs/eks-node-viewer: EKS Node Viewer
EKS Node Viewer. Contribute to awslabs/eks-node-viewer development by creating an account on GitHub.
github.com
# go 설치
wget https://go.dev/dl/go1.22.1.linux-amd64.tar.gz
tar -C /usr/local -xzf go1.22.1.linux-amd64.tar.gz
export PATH=$PATH:/usr/local/go/bin
go version
go version go1.22.1 linux/amd64
# EKS Node Viewer 설치 : 약 2분 이상 소요
go install github.com/awslabs/eks-node-viewer/cmd/eks-node-viewer@latest
# [신규 터미널] EKS Node Viewer 접속
cd ~/go/bin && ./eks-node-viewer
혹은
cd ~/go/bin && ./eks-node-viewer --resources cpu,memory
명령 샘플
# Standard usage
./eks-node-viewer
# Display both CPU and Memory Usage
./eks-node-viewer --resources cpu,memory
# Karenter nodes only
./eks-node-viewer --node-selector "karpenter.sh/provisioner-name"
# Display extra labels, i.e. AZ
./eks-node-viewer --extra-labels topology.kubernetes.io/zone
# Specify a particular AWS profile and region
AWS_PROFILE=myprofile AWS_REGION=us-west-2
기본 옵션
# select only Karpenter managed nodes
node-selector=karpenter.sh/provisioner-name
# display both CPU and memory
resources=cpu,memory
구성이 완료되면 아래와 같이 Prometheus, Grafana, eks-node-viewer가 확인 되어야 합니다.
Prometheus

Grafana

eks-node-viewer

Kubernetes Autoscaling Overview
Kubernetes 환경에서 Auto Sacling은 크게 HPA, VPA, CA 세 가지로 구분 됩니다.
HPA(Horizonal Pod Autoscaling)의 경우 scale-in, out 형태로 Pod의 Replicas를 증가, 감소시켜 트래픽 처리를 분산합니다.
VPA(Vertical Pod Autoscaling)의 경우 scale-down, up 형태로 Pod의 리소스를 증가, 감소시켜 트래픽 처리에 따라 리소스를 증설합니다.

CA(Cluster Autoscaler)의 경우 Worker Node의 대수를 증가시켜 트래픽을 처리합니다. 이는 On-prem 환경보다 클라우드 환경에 사용하기 용이합니다.

Karpenter는 CA의 단점을 보완하여 나온 Auto-Scaling 입니다.

HPA - Horizontal Pod Autoscaler
그럼 scale-in, out 형태로 Pod의 Replicas를 증가, 감소시켜 트래픽 처리를 분산하는 HPA를 구성 해 보겠습니다. 우선 아래와 같이 CPU에 부하를 일으키는 php 컨테이너를 배포합니다.
# Run and expose php-apache server
curl -s -O https://raw.githubusercontent.com/kubernetes/website/main/content/en/examples/application/php-apache.yaml
cat php-apache.yaml | yh
kubectl apply -f php-apache.yaml
해당 컨테이너의 php 소스 코드를 보면 0부터 1,000,000 까지 반복하며 누적 합산 하는 방식으로 CPU에 부하를 발생시키는 것을 확인할 수 있습니다.
kubectl exec -it deploy/php-apache -- cat /var/www/html/index.php
<?php
$x = 0.0001;
for ($i = 0; $i <= 1000000; $i++) {
$x += sqrt($x);
}
echo "OK!";
?>
php 배포가 완료되면, HPA를 하기위한 autoscale을 아래와 같이 적용합니다. 파드의 CPU 부하 50%를 기준으로 최소 1개, 최대 10개의 파드를 배포하게 됩니다.
kubectl autoscale deployment php-apache --cpu-percent=50 --min=1 --max=10
자세한 내용은 아래 명령을 통해 확인 가능합니다.
kubectl get hpa php-apache -o yaml | kubectl neat | yh
spec:
minReplicas: 1 # [4] 또는 최소 1개까지 줄어들 수도 있습니다
maxReplicas: 10 # [3] 포드를 최대 5개까지 늘립니다
scaleTargetRef:
apiVersion: apps/v1
kind: Deployment
name: php-apache # [1] php-apache 의 자원 사용량에서
metrics:
- type: Resource
resource:
name: cpu
target:
type: Utilization
averageUtilization: 50 # [2] CPU 활용률이 50% 이상인 경우
autoscale을 적용한 상태에서 Grafana 대시보드를 추가합니다. Import 방식으로 추가하며 Json 코드는 아래의 코드를 복사, 붙여넣기하여 생성합니다.
{
"__inputs": [],
"__requires": [
{
"type": "grafana",
"id": "grafana",
"name": "Grafana",
"version": "6.1.6"
},
{
"type": "panel",
"id": "graph",
"name": "Graph",
"version": ""
},
{
"type": "datasource",
"id": "prometheus",
"name": "Prometheus",
"version": "1.0.0"
},
{
"type": "panel",
"id": "singlestat",
"name": "Singlestat",
"version": ""
}
],
"annotations": {
"list": [
{
"builtIn": 1,
"datasource": "-- Grafana --",
"enable": true,
"hide": true,
"iconColor": "rgba(0, 211, 255, 1)",
"name": "Annotations & Alerts",
"type": "dashboard"
}
]
},
"editable": true,
"gnetId": 17125,
"graphTooltip": 0,
"id": null,
"iteration": 1558717029334,
"links": [],
"panels": [
{
"cacheTimeout": null,
"colorBackground": false,
"colorValue": false,
"colors": [
"#299c46",
"rgba(237, 129, 40, 0.89)",
"#d44a3a"
],
"datasource": "$datasource",
"format": "none",
"gauge": {
"maxValue": 100,
"minValue": 0,
"show": false,
"thresholdLabels": false,
"thresholdMarkers": true
},
"id": 5,
"interval": null,
"links": [],
"mappingType": 1,
"mappingTypes": [
{
"name": "value to text",
"value": 1
},
{
"name": "range to text",
"value": 2
}
],
"maxDataPoints": 100,
"nullPointMode": "connected",
"nullText": null,
"postfix": "",
"postfixFontSize": "50%",
"prefix": "",
"prefixFontSize": "50%",
"rangeMaps": [
{
"from": "null",
"text": "N/A",
"to": "null"
}
],
"sparkline": {
"fillColor": "rgba(31, 118, 189, 0.18)",
"full": false,
"lineColor": "rgb(31, 120, 193)",
"show": true
},
"tableColumn": "",
"targets": [
{
"expr": "kube_horizontalpodautoscaler_status_desired_replicas{job=\"kube-state-metrics\", namespace=\"$namespace\"}",
"format": "time_series",
"intervalFactor": 2,
"legendFormat": "",
"refId": "A"
}
],
"thresholds": "",
"title": "Desired Replicas",
"type": "singlestat",
"valueFontSize": "80%",
"valueMaps": [
{
"op": "=",
"text": "0",
"value": "null"
}
],
"valueName": "current"
},
{
"cacheTimeout": null,
"colorBackground": false,
"colorValue": false,
"colors": [
"#299c46",
"rgba(237, 129, 40, 0.89)",
"#d44a3a"
],
"datasource": "$datasource",
"format": "none",
"gauge": {
"maxValue": 100,
"minValue": 0,
"show": false,
"thresholdLabels": false,
"thresholdMarkers": true
},
"gridPos": {
"h": 3,
"w": 6,
"x": 6,
"y": 0
},
"id": 6,
"interval": null,
"links": [],
"mappingType": 1,
"mappingTypes": [
{
"name": "value to text",
"value": 1
},
{
"name": "range to text",
"value": 2
}
],
"maxDataPoints": 100,
"nullPointMode": "connected",
"nullText": null,
"postfix": "",
"postfixFontSize": "50%",
"prefix": "",
"prefixFontSize": "50%",
"rangeMaps": [
{
"from": "null",
"text": "N/A",
"to": "null"
}
],
"sparkline": {
"fillColor": "rgba(31, 118, 189, 0.18)",
"full": false,
"lineColor": "rgb(31, 120, 193)",
"show": true
},
"tableColumn": "",
"targets": [
{
"expr": "kube_horizontalpodautoscaler_status_current_replicas{job=\"kube-state-metrics\", namespace=\"$namespace\"}",
"format": "time_series",
"intervalFactor": 2,
"legendFormat": "",
"refId": "A"
}
],
"thresholds": "",
"title": "Current Replicas",
"type": "singlestat",
"valueFontSize": "80%",
"valueMaps": [
{
"op": "=",
"text": "0",
"value": "null"
}
],
"valueName": "current"
},
{
"cacheTimeout": null,
"colorBackground": false,
"colorValue": false,
"colors": [
"#299c46",
"rgba(237, 129, 40, 0.89)",
"#d44a3a"
],
"datasource": "$datasource",
"format": "none",
"gauge": {
"maxValue": 100,
"minValue": 0,
"show": false,
"thresholdLabels": false,
"thresholdMarkers": true
},
"gridPos": {
"h": 3,
"w": 6,
"x": 12,
"y": 0
},
"id": 7,
"interval": null,
"links": [],
"mappingType": 1,
"mappingTypes": [
{
"name": "value to text",
"value": 1
},
{
"name": "range to text",
"value": 2
}
],
"maxDataPoints": 100,
"nullPointMode": "connected",
"nullText": null,
"postfix": "",
"postfixFontSize": "50%",
"prefix": "",
"prefixFontSize": "50%",
"rangeMaps": [
{
"from": "null",
"text": "N/A",
"to": "null"
}
],
"sparkline": {
"fillColor": "rgba(31, 118, 189, 0.18)",
"full": false,
"lineColor": "rgb(31, 120, 193)",
"show": false
},
"tableColumn": "",
"targets": [
{
"expr": "kube_horizontalpodautoscaler_spec_min_replicas{job=\"kube-state-metrics\", namespace=\"$namespace\"}",
"format": "time_series",
"intervalFactor": 2,
"legendFormat": "",
"refId": "A"
}
],
"thresholds": "",
"title": "Min Replicas",
"type": "singlestat",
"valueFontSize": "80%",
"valueMaps": [
{
"op": "=",
"text": "0",
"value": "null"
}
],
"valueName": "current"
},
{
"cacheTimeout": null,
"colorBackground": false,
"colorValue": false,
"colors": [
"#299c46",
"rgba(237, 129, 40, 0.89)",
"#d44a3a"
],
"datasource": "$datasource",
"format": "none",
"gauge": {
"maxValue": 100,
"minValue": 0,
"show": false,
"thresholdLabels": false,
"thresholdMarkers": true
},
"gridPos": {
"h": 3,
"w": 6,
"x": 18,
"y": 0
},
"id": 8,
"interval": null,
"links": [],
"mappingType": 1,
"mappingTypes": [
{
"name": "value to text",
"value": 1
},
{
"name": "range to text",
"value": 2
}
],
"maxDataPoints": 100,
"nullPointMode": "connected",
"nullText": null,
"postfix": "",
"postfixFontSize": "50%",
"prefix": "",
"prefixFontSize": "50%",
"rangeMaps": [
{
"from": "null",
"text": "N/A",
"to": "null"
}
],
"sparkline": {
"fillColor": "rgba(31, 118, 189, 0.18)",
"full": false,
"lineColor": "rgb(31, 120, 193)",
"show": false
},
"tableColumn": "",
"targets": [
{
"expr": "kube_horizontalpodautoscaler_spec_max_replicas{job=\"kube-state-metrics\"}",
"format": "time_series",
"intervalFactor": 2,
"legendFormat": "",
"refId": "A"
}
],
"thresholds": "",
"title": "Max Replicas",
"type": "singlestat",
"valueFontSize": "80%",
"valueMaps": [
{
"op": "=",
"text": "0",
"value": "null"
}
],
"valueName": "current"
},
{
"aliasColors": {},
"bars": false,
"dashLength": 10,
"dashes": false,
"datasource": "$datasource",
"fill": 0,
"gridPos": {
"h": 12,
"w": 24,
"x": 0,
"y": 3
},
"id": 9,
"legend": {
"alignAsTable": false,
"avg": false,
"current": false,
"max": false,
"min": false,
"rightSide": false,
"show": true,
"total": false,
"values": false
},
"lines": true,
"linewidth": 1,
"links": [],
"nullPointMode": "null",
"paceLength": 10,
"percentage": false,
"pointradius": 5,
"points": false,
"renderer": "flot",
"repeat": null,
"seriesOverrides": [
{
"alias": "Max",
"color": "#C4162A"
},
{
"alias": "Min",
"color": "#1F60C4"
}
],
"spaceLength": 10,
"stack": false,
"steppedLine": false,
"targets": [
{
"expr": "kube_horizontalpodautoscaler_status_desired_replicas{job=\"kube-state-metrics\",namespace=\"$namespace\"}",
"format": "time_series",
"intervalFactor": 2,
"legendFormat": "Desired",
"refId": "B"
},
{
"expr": "kube_horizontalpodautoscaler_status_current_replicas{job=\"kube-state-metrics\",namespace=\"$namespace\"}",
"format": "time_series",
"intervalFactor": 2,
"legendFormat": "Running",
"refId": "C"
},
{
"expr": "kube_horizontalpodautoscaler_spec_max_replicas{job=\"kube-state-metrics\",namespace=\"$namespace\"}",
"format": "time_series",
"instant": false,
"intervalFactor": 2,
"legendFormat": "Max",
"refId": "A"
},
{
"expr": "kube_horizontalpodautoscaler_spec_min_replicas{job=\"kube-state-metrics\",namespace=\"$namespace\"}",
"format": "time_series",
"instant": false,
"intervalFactor": 2,
"legendFormat": "Min",
"refId": "D"
}
],
"thresholds": [],
"timeFrom": null,
"timeRegions": [],
"timeShift": null,
"title": "Replicas",
"tooltip": {
"shared": true,
"sort": 0,
"value_type": "individual"
},
"type": "graph",
"xaxis": {
"buckets": null,
"mode": "time",
"name": null,
"show": true,
"values": []
},
"yaxes": [
{
"format": "short",
"label": null,
"logBase": 1,
"max": null,
"min": null,
"show": true
},
{
"format": "short",
"label": null,
"logBase": 1,
"max": null,
"min": null,
"show": true
}
],
"yaxis": {
"align": false,
"alignLevel": null
}
}
],
"refresh": "10s",
"schemaVersion": 18,
"style": "dark",
"tags": [],
"templating": {
"list": [
{
"current": {
"text": "Prometheus",
"value": "Prometheus"
},
"hide": 0,
"includeAll": false,
"label": null,
"multi": false,
"name": "datasource",
"options": [],
"query": "prometheus",
"refresh": 1,
"regex": "",
"skipUrlSync": false,
"type": "datasource"
},
{
"allValue": null,
"current": {},
"datasource": "$datasource",
"definition": "label_values(kube_horizontalpodautoscaler_metadata_generation{job=\"kube-state-metrics\"}, namespace)",
"hide": 0,
"includeAll": false,
"label": "Namespace",
"multi": false,
"name": "namespace",
"options": [],
"query": "label_values(kube_horizontalpodautoscaler_metadata_generation{job=\"kube-state-metrics\"}, namespace)",
"refresh": 2,
"regex": "",
"skipUrlSync": false,
"sort": 0,
"tagValuesQuery": "",
"tags": [],
"tagsQuery": "",
"type": "query",
"useTags": false
},
{
"allValue": null,
"current": {},
"datasource": "$datasource",
"definition": "label_values(kube_horizontalpodautoscaler_labels{job=\"kube-state-metrics\", namespace=\"$namespace\"}, horizontalpodautoscaler)",
"hide": 0,
"includeAll": false,
"label": "Name",
"multi": false,
"name": "horizontalpodautoscaler",
"options": [],
"query": "label_values(kube_horizontalpodautoscaler_labels{job=\"kube-state-metrics\", namespace=\"$namespace\"}, horizontalpodautoscaler)",
"refresh": 2,
"regex": "",
"skipUrlSync": false,
"sort": 0,
"tagValuesQuery": "",
"tags": [],
"tagsQuery": "",
"type": "query",
"useTags": false
}
]
},
"time": {
"from": "now-1h",
"to": "now"
},
"timepicker": {
"refresh_intervals": [
"5s",
"10s",
"30s",
"1m",
"5m",
"15m",
"30m",
"1h",
"2h",
"1d"
],
"time_options": [
"5m",
"15m",
"1h",
"6h",
"12h",
"24h",
"2d",
"7d",
"30d"
]
},
"timezone": "",
"title": "Kubernetes / Horizontal Pod Autoscaler",
"uid": "alJY6yWZz",
"version": 10,
"description": "A quick and simple dashboard for viewing how your horizontal pod autoscaler is doing."
}
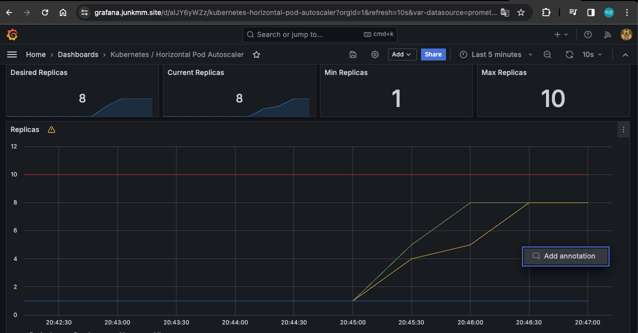
대시보드 생성 후 확인 해보면 부하를 주기 전 1개의 파드만 배포된 것을 확인할 수 있습니다.

그럼 아래 명령을 통해 php를 반복 호출하며 상태 변화를 확인 해 보겠습니다.
kubectl run -i --tty load-generator --rm --image=busybox:1.28 --restart=Never -- /bin/sh -c "while sleep 0.01; do wget -q -O- http://php-apache; done"
우선 터미널로 확인 합니다. 부하 적용 전 Targets는 0%/50%로 현재 0% 부하가 발생하여 Replicas가 1개인 것을 확인할 수 있습니다.
very 2.0s: kubectl get hpa,pod;echo;kubectl top pod;echo;kubectl top node Wed Apr 3 20:44:38 2024
NAME REFERENCE TARGETS MINPODS MAXPODS REPLICAS AGE
horizontalpodautoscaler.autoscaling/php-apache Deployment/php-apache 0%/50% 1 10 1 27m
NAME READY STATUS RESTARTS AGE
pod/load-generator 1/1 Running 0 15s
pod/php-apache-598b474864-zmvmz 1/1 Running 0 29m
NAME CPU(cores) MEMORY(bytes)
php-apache-598b474864-zmvmz 20m 11Mi
NAME CPU(cores) CPU% MEMORY(bytes) MEMORY%
ip-192-168-1-220.ap-northeast-2.compute.internal 138m 7% 1048Mi 31%
ip-192-168-2-219.ap-northeast-2.compute.internal 99m 5% 871Mi 26%
ip-192-168-3-43.ap-northeast-2.compute.internal 71m 3% 709Mi 21%
부하발생 잠시 뒤 파드 CPU 사용률과 파드의 Replicas 개수가 8개로 증가하는 것을 확인할 수 있습니다.
Every 2.0s: kubectl get hpa,pod;echo;kubectl top pod;echo;kubectl top node Wed Apr 3 20:46:43 2024
NAME REFERENCE TARGETS MINPODS MAXPODS REPLICAS AGE
horizontalpodautoscaler.autoscaling/php-apache Deployment/php-apache 36%/50% 1 10 8 29m
NAME READY STATUS RESTARTS AGE
pod/load-generator 1/1 Running 0 2m20s
pod/php-apache-598b474864-7g8br 1/1 Running 0 58s
pod/php-apache-598b474864-bzgc4 1/1 Running 0 58s
pod/php-apache-598b474864-dd4k4 1/1 Running 0 88s
pod/php-apache-598b474864-fnxf7 1/1 Running 0 103s
pod/php-apache-598b474864-qt9tk 1/1 Running 0 103s
pod/php-apache-598b474864-rrtrh 1/1 Running 0 58s
pod/php-apache-598b474864-rwdwb 1/1 Running 0 103s
pod/php-apache-598b474864-zmvmz 1/1 Running 0 31m
NAME CPU(cores) MEMORY(bytes)
load-generator 9m 0Mi
php-apache-598b474864-7g8br 62m 11Mi
php-apache-598b474864-bzgc4 64m 11Mi
php-apache-598b474864-dd4k4 36m 11Mi
php-apache-598b474864-fnxf7 104m 11Mi
php-apache-598b474864-qt9tk 87m 11Mi
php-apache-598b474864-rrtrh 56m 11Mi
php-apache-598b474864-rwdwb 59m 11Mi
php-apache-598b474864-zmvmz 40m 11Mi
NAME CPU(cores) CPU% MEMORY(bytes) MEMORY%
ip-192-168-1-220.ap-northeast-2.compute.internal 408m 21% 1148Mi 34%
ip-192-168-2-219.ap-northeast-2.compute.internal 214m 11% 904Mi 27%
ip-192-168-3-43.ap-northeast-2.compute.internal 213m 11% 742Mi 22%
동시에 대시보드에서도 Replicas가 8로 증가하는 것을 확인할 수 있습니다.

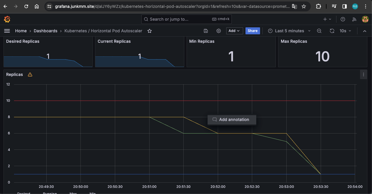
부하 발생을 ctrl+c를 눌러 종료시킨 뒤 살펴보면 CPU 사용률이 줄어듬과 동시에 Replicas도 1로 감소하는 것을 확인할 수 있습니다.
Every 2.0s: kubectl get hpa,pod;echo;kubectl top pod;echo;kubectl top node Wed Apr 3 20:53:47 2024
NAME REFERENCE TARGETS MINPODS MAXPODS REPLICAS AGE
horizontalpodautoscaler.autoscaling/php-apache Deployment/php-apache 0%/50% 1 10 1 36m
NAME READY STATUS RESTARTS AGE
pod/php-apache-598b474864-dd4k4 1/1 Running 0 8m32s
NAME CPU(cores) MEMORY(bytes)
php-apache-598b474864-dd4k4 1m 11Mi
NAME CPU(cores) CPU% MEMORY(bytes) MEMORY%
ip-192-168-1-220.ap-northeast-2.compute.internal 117m 6% 1127Mi 34%
ip-192-168-2-219.ap-northeast-2.compute.internal 61m 3% 886Mi 26%
ip-192-168-3-43.ap-northeast-2.compute.internal 54m 2% 722Mi 21%

CPU 사용량을 기준으로 HPA를 적용한 scale-in, out을 확인 해 보았습니다. 아래 명령으로 리소스를 삭제합니다.
kubectl delete deploy,svc,hpa,pod --all
KEDA - Kubernetes based Event Driven Autoscaler
KEDA는 위에서 실습한 HPA의 단점인 리소스(CPU, Memory) 메트릭 1가지 기준으로 스케일 여부 결정하는 점을 보완하여 여러가지 특정 이벤트를 기반으로 스케일 여부를 결정할 수 있게 도와주는 3rd party 솔루션 입니다.

이번 실습에서는 주기적으로 sacle-out, in을 반복하는 cron 이벤트를 사용할 예정이며, 아래 링크에서 다양한 타입의 이벤트를 확인할 수 있습니다. 예시로 airflow의 task를 파악하여 worker의 scale을 결정함으로써 queue에 task가 많이 추가되는 시점에 더 빠르게 확장할 수 있다고 합니다.
KEDA | Cron
Scale applications based on a cron schedule.
keda.sh
그럼 KEDA를 사용하여 특정 시간마다 반복적으로 Scale-out, in을 진행하는 HPA를 적용해 보도록 하겠습니다. 우선 아래와 같이 EKS 클러스터에 KEDA를 설치합니다.
# KEDA 설치
cat <<EOT > keda-values.yaml
metricsServer:
useHostNetwork: true
prometheus:
metricServer:
enabled: true
port: 9022
portName: metrics
path: /metrics
serviceMonitor:
# Enables ServiceMonitor creation for the Prometheus Operator
enabled: true
podMonitor:
# Enables PodMonitor creation for the Prometheus Operator
enabled: true
operator:
enabled: true
port: 8080
serviceMonitor:
# Enables ServiceMonitor creation for the Prometheus Operator
enabled: true
podMonitor:
# Enables PodMonitor creation for the Prometheus Operator
enabled: true
webhooks:
enabled: true
port: 8080
serviceMonitor:
# Enables ServiceMonitor creation for the Prometheus webhooks
enabled: true
EOT
kubectl create namespace keda
helm repo add kedacore https://kedacore.github.io/charts
helm install keda kedacore/keda --version 2.13.0 --namespace keda -f keda-values.yaml
설치가 완료되면 아래 명령으로 잘 배포되었는지 확인합니다.
# KEDA 설치 확인
kubectl get all -n keda
kubectl get validatingwebhookconfigurations keda-admission
kubectl get validatingwebhookconfigurations keda-admission | kubectl neat | yh
kubectl get crd | grep keda
위 실습에서 사용했던 php-apache.yaml 을 keda 네임스페이스에 배포합니다.
# keda 네임스페이스에 디플로이먼트 생성
kubectl apply -f php-apache.yaml -n keda
kubectl get pod -n keda
keda 네임스페이스에 ScaledObject라는 CRD를 배포합니다. type이 cron으로 된 정책입니다. scaleTargetRef로 HPA 대상을 정하고, start, end의 값을 cron 형태로 조절해 Scale을 조정합니다. 현재의 정책은 매 0, 15, 30, 45분마다 scale-out이 적용되고, 5,20,35,50분 마다 scale-in이 적용되게 됩니다. desiredReplicas는 1이기 때문에 start 시 1개, end 시 0개를 유지합니다.
cat <<EOT > keda-cron.yaml
apiVersion: keda.sh/v1alpha1
kind: ScaledObject
metadata:
name: php-apache-cron-scaled
spec:
minReplicaCount: 0
maxReplicaCount: 2
pollingInterval: 30
cooldownPeriod: 300
scaleTargetRef:
apiVersion: apps/v1
kind: Deployment
name: php-apache
triggers:
- type: cron
metadata:
timezone: Asia/Seoul
start: 00,15,30,45 * * * *
end: 05,20,35,50 * * * *
desiredReplicas: "1"
EOT
kubectl apply -f keda-cron.yaml -n keda
KEDA의 HPA 정보를 시각화 하기 위해 대시보드를 생성합니다. 대시보드의 Import를 통해 생성하고, 아래의 json을 붙여넣어 생성합니다.
{
"annotations": {
"list": [
{
"builtIn": 1,
"datasource": {
"type": "grafana",
"uid": "-- Grafana --"
},
"enable": true,
"hide": true,
"iconColor": "rgba(0, 211, 255, 1)",
"name": "Annotations & Alerts",
"target": {
"limit": 100,
"matchAny": false,
"tags": [],
"type": "dashboard"
},
"type": "dashboard"
}
]
},
"description": "Visualize metrics provided by KEDA",
"editable": true,
"fiscalYearStartMonth": 0,
"graphTooltip": 0,
"id": 1653,
"links": [],
"liveNow": false,
"panels": [
{
"collapsed": false,
"gridPos": {
"h": 1,
"w": 24,
"x": 0,
"y": 0
},
"id": 8,
"panels": [],
"title": "Metric Server",
"type": "row"
},
{
"datasource": {
"type": "prometheus",
"uid": "${datasource}"
},
"description": "The total number of errors encountered for all scalers.",
"fieldConfig": {
"defaults": {
"color": {
"mode": "palette-classic"
},
"custom": {
"axisCenteredZero": false,
"axisColorMode": "text",
"axisLabel": "",
"axisPlacement": "auto",
"barAlignment": 0,
"drawStyle": "line",
"fillOpacity": 25,
"gradientMode": "opacity",
"hideFrom": {
"legend": false,
"tooltip": false,
"viz": false
},
"lineInterpolation": "linear",
"lineWidth": 2,
"pointSize": 5,
"scaleDistribution": {
"type": "linear"
},
"showPoints": "never",
"spanNulls": true,
"stacking": {
"group": "A",
"mode": "none"
},
"thresholdsStyle": {
"mode": "off"
}
},
"mappings": [],
"thresholds": {
"mode": "absolute",
"steps": [
{
"color": "green",
"value": null
},
{
"color": "red",
"value": 80
}
]
},
"unit": "Errors/sec"
},
"overrides": [
{
"matcher": {
"id": "byName",
"options": "http-demo"
},
"properties": [
{
"id": "color",
"value": {
"fixedColor": "red",
"mode": "fixed"
}
}
]
},
{
"matcher": {
"id": "byName",
"options": "scaledObject"
},
"properties": [
{
"id": "color",
"value": {
"fixedColor": "red",
"mode": "fixed"
}
}
]
},
{
"matcher": {
"id": "byName",
"options": "keda-system/keda-operator-metrics-apiserver"
},
"properties": [
{
"id": "color",
"value": {
"fixedColor": "red",
"mode": "fixed"
}
}
]
}
]
},
"gridPos": {
"h": 9,
"w": 8,
"x": 0,
"y": 1
},
"id": 4,
"options": {
"legend": {
"calcs": [],
"displayMode": "list",
"placement": "bottom",
"showLegend": true
},
"tooltip": {
"mode": "single",
"sort": "none"
}
},
"targets": [
{
"datasource": {
"type": "prometheus",
"uid": "${datasource}"
},
"editorMode": "code",
"expr": "sum by(job) (rate(keda_scaler_errors{}[5m]))",
"legendFormat": "{{ job }}",
"range": true,
"refId": "A"
}
],
"title": "Scaler Total Errors",
"type": "timeseries"
},
{
"datasource": {
"type": "prometheus",
"uid": "${datasource}"
},
"description": "The number of errors that have occurred for each scaler.",
"fieldConfig": {
"defaults": {
"color": {
"mode": "palette-classic"
},
"custom": {
"axisCenteredZero": false,
"axisColorMode": "text",
"axisLabel": "",
"axisPlacement": "auto",
"barAlignment": 0,
"drawStyle": "line",
"fillOpacity": 25,
"gradientMode": "opacity",
"hideFrom": {
"legend": false,
"tooltip": false,
"viz": false
},
"lineInterpolation": "linear",
"lineWidth": 2,
"pointSize": 5,
"scaleDistribution": {
"type": "linear"
},
"showPoints": "never",
"spanNulls": true,
"stacking": {
"group": "A",
"mode": "none"
},
"thresholdsStyle": {
"mode": "off"
}
},
"mappings": [],
"thresholds": {
"mode": "absolute",
"steps": [
{
"color": "green",
"value": null
},
{
"color": "red",
"value": 80
}
]
},
"unit": "Errors/sec"
},
"overrides": [
{
"matcher": {
"id": "byName",
"options": "http-demo"
},
"properties": [
{
"id": "color",
"value": {
"fixedColor": "red",
"mode": "fixed"
}
}
]
},
{
"matcher": {
"id": "byName",
"options": "scaler"
},
"properties": [
{
"id": "color",
"value": {
"fixedColor": "red",
"mode": "fixed"
}
}
]
},
{
"matcher": {
"id": "byName",
"options": "prometheusScaler"
},
"properties": [
{
"id": "color",
"value": {
"fixedColor": "red",
"mode": "fixed"
}
}
]
}
]
},
"gridPos": {
"h": 9,
"w": 8,
"x": 8,
"y": 1
},
"id": 3,
"options": {
"legend": {
"calcs": [],
"displayMode": "list",
"placement": "bottom",
"showLegend": true
},
"tooltip": {
"mode": "single",
"sort": "none"
}
},
"targets": [
{
"datasource": {
"type": "prometheus",
"uid": "${datasource}"
},
"editorMode": "code",
"expr": "sum by(scaler) (rate(keda_scaler_errors{exported_namespace=~\"$namespace\", scaledObject=~\"$scaledObject\", scaler=~\"$scaler\"}[5m]))",
"legendFormat": "{{ scaler }}",
"range": true,
"refId": "A"
}
],
"title": "Scaler Errors",
"type": "timeseries"
},
{
"datasource": {
"type": "prometheus",
"uid": "${datasource}"
},
"description": "The number of errors that have occurred for each scaled object.",
"fieldConfig": {
"defaults": {
"color": {
"mode": "palette-classic"
},
"custom": {
"axisCenteredZero": false,
"axisColorMode": "text",
"axisLabel": "",
"axisPlacement": "auto",
"barAlignment": 0,
"drawStyle": "line",
"fillOpacity": 25,
"gradientMode": "opacity",
"hideFrom": {
"legend": false,
"tooltip": false,
"viz": false
},
"lineInterpolation": "linear",
"lineWidth": 2,
"pointSize": 5,
"scaleDistribution": {
"type": "linear"
},
"showPoints": "never",
"spanNulls": true,
"stacking": {
"group": "A",
"mode": "none"
},
"thresholdsStyle": {
"mode": "off"
}
},
"mappings": [],
"thresholds": {
"mode": "absolute",
"steps": [
{
"color": "green",
"value": null
},
{
"color": "red",
"value": 80
}
]
},
"unit": "Errors/sec"
},
"overrides": [
{
"matcher": {
"id": "byName",
"options": "http-demo"
},
"properties": [
{
"id": "color",
"value": {
"fixedColor": "red",
"mode": "fixed"
}
}
]
}
]
},
"gridPos": {
"h": 9,
"w": 8,
"x": 16,
"y": 1
},
"id": 2,
"options": {
"legend": {
"calcs": [],
"displayMode": "list",
"placement": "bottom",
"showLegend": true
},
"tooltip": {
"mode": "single",
"sort": "none"
}
},
"targets": [
{
"datasource": {
"type": "prometheus",
"uid": "${datasource}"
},
"editorMode": "code",
"expr": "sum by(scaledObject) (rate(keda_scaled_object_errors{exported_namespace=~\"$namespace\", scaledObject=~\"$scaledObject\"}[5m]))",
"legendFormat": "{{ scaledObject }}",
"range": true,
"refId": "A"
}
],
"title": "Scaled Object Errors",
"type": "timeseries"
},
{
"collapsed": false,
"gridPos": {
"h": 1,
"w": 24,
"x": 0,
"y": 10
},
"id": 10,
"panels": [],
"title": "Scale Target",
"type": "row"
},
{
"datasource": {
"type": "prometheus",
"uid": "${datasource}"
},
"description": "The current value for each scaler’s metric that would be used by the HPA in computing the target average.",
"fieldConfig": {
"defaults": {
"color": {
"mode": "palette-classic"
},
"custom": {
"axisCenteredZero": false,
"axisColorMode": "text",
"axisLabel": "",
"axisPlacement": "auto",
"barAlignment": 0,
"drawStyle": "line",
"fillOpacity": 25,
"gradientMode": "opacity",
"hideFrom": {
"legend": false,
"tooltip": false,
"viz": false
},
"lineInterpolation": "linear",
"lineWidth": 2,
"pointSize": 5,
"scaleDistribution": {
"type": "linear"
},
"showPoints": "never",
"spanNulls": true,
"stacking": {
"group": "A",
"mode": "none"
},
"thresholdsStyle": {
"mode": "off"
}
},
"mappings": [],
"thresholds": {
"mode": "absolute",
"steps": [
{
"color": "green",
"value": null
},
{
"color": "red",
"value": 80
}
]
},
"unit": "none"
},
"overrides": [
{
"matcher": {
"id": "byName",
"options": "http-demo"
},
"properties": [
{
"id": "color",
"value": {
"fixedColor": "blue",
"mode": "fixed"
}
}
]
}
]
},
"gridPos": {
"h": 9,
"w": 24,
"x": 0,
"y": 11
},
"id": 5,
"options": {
"legend": {
"calcs": [],
"displayMode": "list",
"placement": "bottom",
"showLegend": true
},
"tooltip": {
"mode": "single",
"sort": "none"
}
},
"targets": [
{
"datasource": {
"type": "prometheus",
"uid": "${datasource}"
},
"editorMode": "code",
"expr": "sum by(metric) (keda_scaler_metrics_value{exported_namespace=~\"$namespace\", metric=~\"$metric\", scaledObject=\"$scaledObject\"})",
"legendFormat": "{{ metric }}",
"range": true,
"refId": "A"
}
],
"title": "Scaler Metric Value",
"type": "timeseries"
},
{
"datasource": {
"type": "prometheus",
"uid": "${datasource}"
},
"description": "shows current replicas against max ones based on time difference",
"fieldConfig": {
"defaults": {
"color": {
"mode": "palette-classic"
},
"custom": {
"axisCenteredZero": false,
"axisColorMode": "text",
"axisLabel": "",
"axisPlacement": "auto",
"barAlignment": 0,
"drawStyle": "line",
"fillOpacity": 21,
"gradientMode": "opacity",
"hideFrom": {
"legend": false,
"tooltip": false,
"viz": false
},
"lineInterpolation": "linear",
"lineStyle": {
"fill": "solid"
},
"lineWidth": 1,
"pointSize": 5,
"scaleDistribution": {
"type": "linear"
},
"showPoints": "auto",
"spanNulls": false,
"stacking": {
"group": "A",
"mode": "none"
},
"thresholdsStyle": {
"mode": "off"
}
},
"mappings": [],
"thresholds": {
"mode": "absolute",
"steps": [
{
"color": "green",
"value": null
}
]
},
"unit": "short"
},
"overrides": []
},
"gridPos": {
"h": 8,
"w": 24,
"x": 0,
"y": 20
},
"id": 13,
"options": {
"legend": {
"calcs": [],
"displayMode": "list",
"placement": "bottom",
"showLegend": true
},
"tooltip": {
"mode": "single",
"sort": "none"
}
},
"targets": [
{
"datasource": {
"type": "prometheus",
"uid": "${datasource}"
},
"editorMode": "code",
"exemplar": false,
"expr": "kube_horizontalpodautoscaler_status_current_replicas{namespace=\"$namespace\",horizontalpodautoscaler=\"keda-hpa-$scaledObject\"}",
"format": "time_series",
"instant": false,
"interval": "",
"legendFormat": "current_replicas",
"range": true,
"refId": "A"
},
{
"datasource": {
"type": "prometheus",
"uid": "${datasource}"
},
"editorMode": "code",
"exemplar": false,
"expr": "kube_horizontalpodautoscaler_spec_max_replicas{namespace=\"$namespace\",horizontalpodautoscaler=\"keda-hpa-$scaledObject\"}",
"format": "time_series",
"hide": false,
"instant": false,
"legendFormat": "max_replicas",
"range": true,
"refId": "B"
}
],
"title": "Current/max replicas (time based)",
"type": "timeseries"
},
{
"datasource": {
"type": "prometheus",
"uid": "${datasource}"
},
"description": "shows current replicas against max ones based on time difference",
"fieldConfig": {
"defaults": {
"color": {
"mode": "continuous-GrYlRd"
},
"custom": {
"fillOpacity": 70,
"lineWidth": 0,
"spanNulls": false
},
"mappings": [
{
"options": {
"0": {
"color": "green",
"index": 0,
"text": "No scaling"
}
},
"type": "value"
},
{
"options": {
"from": -200,
"result": {
"color": "light-red",
"index": 1,
"text": "Scaling down"
},
"to": 0
},
"type": "range"
},
{
"options": {
"from": 0,
"result": {
"color": "semi-dark-red",
"index": 2,
"text": "Scaling up"
},
"to": 200
},
"type": "range"
}
],
"thresholds": {
"mode": "absolute",
"steps": [
{
"color": "green",
"value": null
}
]
},
"unit": "none"
},
"overrides": []
},
"gridPos": {
"h": 8,
"w": 24,
"x": 0,
"y": 28
},
"id": 16,
"options": {
"alignValue": "left",
"legend": {
"displayMode": "list",
"placement": "bottom",
"showLegend": false,
"width": 0
},
"mergeValues": true,
"rowHeight": 1,
"showValue": "never",
"tooltip": {
"mode": "single",
"sort": "none"
}
},
"targets": [
{
"datasource": {
"type": "prometheus",
"uid": "${datasource}"
},
"editorMode": "code",
"exemplar": false,
"expr": "delta(kube_horizontalpodautoscaler_status_current_replicas{namespace=\"$namespace\",horizontalpodautoscaler=\"keda-hpa-$scaledObject\"}[1m])",
"format": "time_series",
"instant": false,
"interval": "",
"legendFormat": ".",
"range": true,
"refId": "A"
}
],
"title": "Changes in replicas",
"type": "state-timeline"
},
{
"datasource": {
"type": "prometheus",
"uid": "${datasource}"
},
"description": "shows current replicas against max ones",
"fieldConfig": {
"defaults": {
"color": {
"mode": "thresholds"
},
"mappings": [],
"min": 0,
"thresholds": {
"mode": "percentage",
"steps": [
{
"color": "green"
},
{
"color": "red",
"value": 80
}
]
},
"unit": "short"
},
"overrides": []
},
"gridPos": {
"h": 8,
"w": 12,
"x": 0,
"y": 36
},
"id": 15,
"options": {
"orientation": "auto",
"reduceOptions": {
"calcs": [
"lastNotNull"
],
"fields": "/^current_replicas$/",
"values": false
},
"showThresholdLabels": false,
"showThresholdMarkers": true
},
"pluginVersion": "9.5.2",
"targets": [
{
"datasource": {
"type": "prometheus",
"uid": "${datasource}"
},
"editorMode": "code",
"exemplar": false,
"expr": "kube_horizontalpodautoscaler_status_current_replicas{namespace=\"$namespace\",horizontalpodautoscaler=\"keda-hpa-$scaledObject\"}",
"instant": true,
"legendFormat": "current_replicas",
"range": false,
"refId": "A"
},
{
"datasource": {
"type": "prometheus",
"uid": "${datasource}"
},
"editorMode": "code",
"exemplar": false,
"expr": "kube_horizontalpodautoscaler_spec_max_replicas{namespace=\"$namespace\",horizontalpodautoscaler=\"keda-hpa-$scaledObject\"}",
"hide": false,
"instant": true,
"legendFormat": "max_replicas",
"range": false,
"refId": "B"
}
],
"title": "Current/max replicas",
"type": "gauge"
}
],
"refresh": "1m",
"schemaVersion": 38,
"style": "dark",
"tags": [],
"templating": {
"list": [
{
"current": {
"selected": false,
"text": "Prometheus",
"value": "Prometheus"
},
"hide": 0,
"includeAll": false,
"multi": false,
"name": "datasource",
"options": [],
"query": "prometheus",
"queryValue": "",
"refresh": 1,
"regex": "",
"skipUrlSync": false,
"type": "datasource"
},
{
"current": {
"selected": false,
"text": "bhe-test",
"value": "bhe-test"
},
"datasource": {
"type": "prometheus",
"uid": "${datasource}"
},
"definition": "label_values(keda_scaler_active,exported_namespace)",
"hide": 0,
"includeAll": false,
"multi": false,
"name": "namespace",
"options": [],
"query": {
"query": "label_values(keda_scaler_active,exported_namespace)",
"refId": "PrometheusVariableQueryEditor-VariableQuery"
},
"refresh": 1,
"regex": "",
"skipUrlSync": false,
"sort": 1,
"type": "query"
},
{
"current": {
"selected": false,
"text": "All",
"value": "$__all"
},
"datasource": {
"type": "prometheus",
"uid": "${datasource}"
},
"definition": "label_values(keda_scaler_active{exported_namespace=\"$namespace\"},scaledObject)",
"hide": 0,
"includeAll": true,
"multi": true,
"name": "scaledObject",
"options": [],
"query": {
"query": "label_values(keda_scaler_active{exported_namespace=\"$namespace\"},scaledObject)",
"refId": "PrometheusVariableQueryEditor-VariableQuery"
},
"refresh": 2,
"regex": "",
"skipUrlSync": false,
"sort": 0,
"type": "query"
},
{
"current": {
"selected": false,
"text": "cronScaler",
"value": "cronScaler"
},
"datasource": {
"type": "prometheus",
"uid": "${datasource}"
},
"definition": "label_values(keda_scaler_active{exported_namespace=\"$namespace\"},scaler)",
"hide": 0,
"includeAll": false,
"multi": false,
"name": "scaler",
"options": [],
"query": {
"query": "label_values(keda_scaler_active{exported_namespace=\"$namespace\"},scaler)",
"refId": "PrometheusVariableQueryEditor-VariableQuery"
},
"refresh": 2,
"regex": "",
"skipUrlSync": false,
"sort": 0,
"type": "query"
},
{
"current": {
"selected": false,
"text": "s0-cron-Etc-UTC-40xxxx-55xxxx",
"value": "s0-cron-Etc-UTC-40xxxx-55xxxx"
},
"datasource": {
"type": "prometheus",
"uid": "${datasource}"
},
"definition": "label_values(keda_scaler_active{exported_namespace=\"$namespace\"},metric)",
"hide": 0,
"includeAll": false,
"multi": false,
"name": "metric",
"options": [],
"query": {
"query": "label_values(keda_scaler_active{exported_namespace=\"$namespace\"},metric)",
"refId": "PrometheusVariableQueryEditor-VariableQuery"
},
"refresh": 2,
"regex": "",
"skipUrlSync": false,
"sort": 0,
"type": "query"
}
]
},
"time": {
"from": "now-24h",
"to": "now"
},
"timepicker": {},
"timezone": "",
"title": "KEDA",
"uid": "asdasd8rvmMxdVk",
"version": 8,
"weekStart": ""
}
대시보드 생성 후 잠시 기다리면 Desired의 개수에 맞춰 1개 ~ 0개의 유지를 반복하게 됩니다.

아래 명령으로 실습 리소스를 삭제합니다.
# KEDA 및 deployment 등 삭제
kubectl delete -f keda-cron.yaml -n keda && kubectl delete deploy php-apache -n keda && helm uninstall keda -n keda
kubectl delete namespace keda
VPA - Vertical Pod Autoscaler
VPA는 Overview에 설명한것과 같이 Pod의 Scale-Up, Down을 진행합니다. HPA 대비 VPA적용 시 고려할 점은 자원을 얼마나 사용 중이었고, 얼마나 늘려야 하는지에 대한 기준 선정 입니다. 그 내용은 devocean블로그에 자세히 나와있으니 확인해보시면 좋을 것 같습니다.
VPA 오토스케일러를 설치합니다. git을 통해 다운받으며 openssl 1.1.1 버전 이상을 사용해야 합니다.
# 코드 다운로드
cd ~
git clone https://github.com/kubernetes/autoscaler.git
cd ~/autoscaler/vertical-pod-autoscaler/
tree hack
# openssl 버전 확인
openssl version
OpenSSL 1.0.2k-fips 26 Jan 2017
# openssl 1.1.1 이상 버전 확인
yum install openssl11 -y
openssl11 version
OpenSSL 1.1.1g FIPS 21 Apr 2020
# 스크립트파일내에 openssl11 수정
sed -i 's/openssl/openssl11/g' ~/autoscaler/vertical-pod-autoscaler/pkg/admission-controller/gencerts.sh
# Deploy the Vertical Pod Autoscaler to your cluster with the following command.
watch -d kubectl get pod -n kube-system
cat hack/vpa-up.sh
./hack/vpa-up.sh
아래 명령을 통해 리소스가 잘 배포되었는지 확인합니다.
kubectl get crd | grep autoscaling
kubectl get mutatingwebhookconfigurations vpa-webhook-config
kubectl get mutatingwebhookconfigurations vpa-webhook-config -o json | jq
그라파나 대시보드를 생성합니다. ImportFMF XHDGO 14588 번 대시보드를 생성합니다.

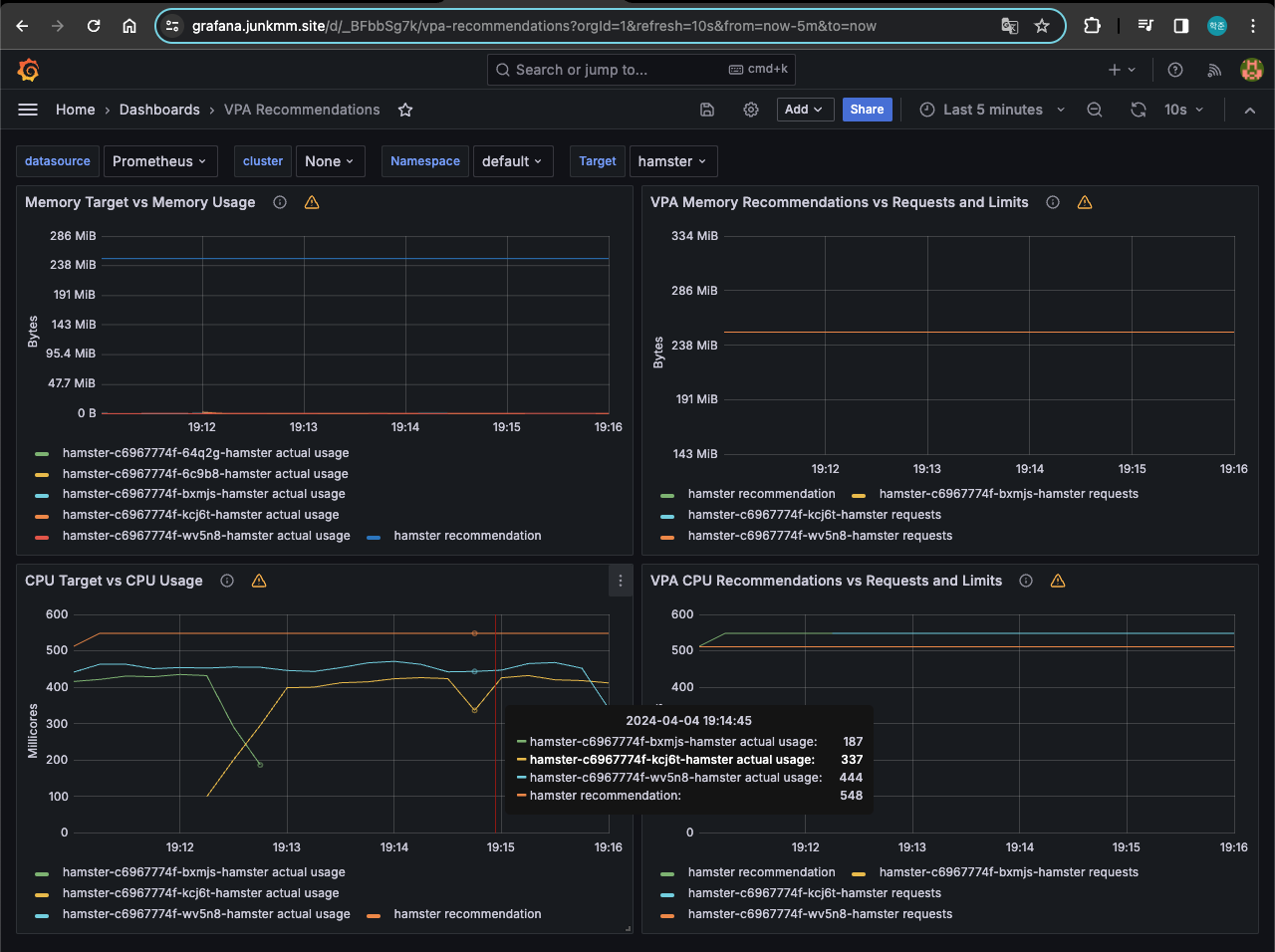
Pod가 실행되면 약 2~3분 뒤 pod resource.request가 VPA에 의해 수정되는 공식 예제를 배포해 보겠습니다.
1. Pod의 Request는 초기 100m 및 50Mi였습니다.

2. 실제 파드는 Request 보다 많은 400m CPU 정도를 사용하고 있습니다.

3. VPA는 Request 보다 파드가 더 많은 리소스를 파악중인 것을 확인하고 Recommand 값을 수정합니다.

4. Recommand된 리소스 양에 맞춰 파드를 1개 증가 합니다.

5. Recommand의 사양에 따른 리소스 파드 배포가 완료되면 기존 Requests가 낮은 파드는 제거합니다. 결과적으로 VPA Recommand에 의해 재 조정된 리소스 양에 맞춰 파드를 배포합니다.

대시보드로 확인

아래 명령으로 VPA를 삭제합니다.
kubectl delete -f examples/hamster.yaml && cd ~/autoscaler/vertical-pod-autoscaler/ && ./hack/vpa-down.sh
CA - Cluster Autoscaler
Cluster Autoscaler에 대해 살펴보겠습니다. 지금까지 적용했던 Autoscale의 대상은 Pod였습니다. CA는 Pod가 아닌 워커노드 레벨의 오토스케일 입니다. EKS는 AWS의 Auto-Scale Group을 사용해 노드의 대수를 조절합니다.
Cluster Autoscale을 동작 하기 위해 cluster-autoscaler 파드를 배치하고, Pending 상태인 파드가 존재할 경우, 워커노드를 스케일 아웃할 수 있고, 특정 시간을 간격으로 사용률을 확인하여 스케일 인/아웃을 수행합니다.

사전 준비사항으로 ASG(Auto-Scale Group)의 태그 값을 적용해야 합니다.
# EKS 노드에 이미 아래 tag가 들어가 있음
# k8s.io/cluster-autoscaler/enabled : true
# k8s.io/cluster-autoscaler/myeks : owned
aws ec2 describe-instances --filters Name=tag:Name,Values=$CLUSTER_NAME-ng1-Node --query "Reservations[*].Instances[*].Tags[*]" --output yaml | yh
...
- Key: k8s.io/cluster-autoscaler/myeks
Value: owned
- Key: k8s.io/cluster-autoscaler/enabled
Value: 'true'
...
현재 노드그룹의 min,max, desired capacity를 확인합니다.
aws autoscaling describe-auto-scaling-groups \
--query "AutoScalingGroups[? Tags[? (Key=='eks:cluster-name') && Value=='myeks']].[AutoScalingGroupName, MinSize, MaxSize,DesiredCapacity]" \
--output table

노드그룹의 max를 6으로 조정합니다.
# MaxSize 6개로 수정
export ASG_NAME=$(aws autoscaling describe-auto-scaling-groups --query "AutoScalingGroups[? Tags[? (Key=='eks:cluster-name') && Value=='myeks']].AutoScalingGroupName" --output text)
aws autoscaling update-auto-scaling-group --auto-scaling-group-name ${ASG_NAME} --min-size 3 --desired-capacity 3 --max-size 6
# 확인
aws autoscaling describe-auto-scaling-groups --query "AutoScalingGroups[? Tags[? (Key=='eks:cluster-name') && Value=='myeks']].[AutoScalingGroupName, MinSize, MaxSize,DesiredCapacity]" --output table

Cluster Autoscaler를 배포합니다.
# 배포 : Deploy the Cluster Autoscaler (CA)
curl -s -O https://raw.githubusercontent.com/kubernetes/autoscaler/master/cluster-autoscaler/cloudprovider/aws/examples/cluster-autoscaler-autodiscover.yaml
sed -i "s/<YOUR CLUSTER NAME>/$CLUSTER_NAME/g" cluster-autoscaler-autodiscover.yaml
kubectl apply -f cluster-autoscaler-autodiscover.yaml
Cluster Autoscale 중 Node Scale In 과정에서 cluster-autoscaler 디플로이먼트가 배포된 노드 Down을 방지하기 위해 아래 설정을 적용합니다.
kubectl -n kube-system annotate deployment.apps/cluster-autoscaler cluster-autoscaler.kubernetes.io/safe-to-evict="false"
CA 실습 전 현재 클러스터에 노드 3대가 구동중인것을 확인합니다.

아래 yaml을 배포 해 Node에 부하를 올립니다. requests를 확인 해 보면 파드 1개당 cpu 500m가 적용되어 있어 다소 높은 리소스를 요청중인 것을 확인할 수 있습니다.
# Deploy a Sample App
# We will deploy an sample nginx application as a ReplicaSet of 1 Pod
cat <<EoF> nginx.yaml
apiVersion: apps/v1
kind: Deployment
metadata:
name: nginx-to-scaleout
spec:
replicas: 1
selector:
matchLabels:
app: nginx
template:
metadata:
labels:
service: nginx
app: nginx
spec:
containers:
- image: nginx
name: nginx-to-scaleout
resources:
limits:
cpu: 500m
memory: 512Mi
requests:
cpu: 500m
memory: 512Mi
EoF
kubectl apply -f nginx.yaml
다음으로 deployment의 replicas를 15로 상향 합니다. 높은 리소스 양을 요청하다보니 현재 3대의 노드로 배포하다가 할당할 수 있는 CPU자원이 부족하여 파드가 Pending에 걸릴 것으로 예상됩니다.
# Scale our ReplicaSet
# Let’s scale out the replicaset to 15
kubectl scale --replicas=15 deployment/nginx-to-scaleout && date
deployment.apps/nginx-to-scaleout scaled
Thu Apr 4 19:54:25 KST 2024
예상처럼 몇 몇개의 파드는 배포 중 Pending 상태에 빠진것을 확인할 수 있습니다.

잠시 기다리면 워커노드의 대수가 증가된 것을 확인할 수 있습니다.

다시 디플로이먼트의 배포 상황을 보면, 노드가 증가함과 동시에 Running으로 정상 배포된 것을 확인할 수 있습니다.

아래 명령으로 Deployment를 삭제합니다.
kubectl delete -f nginx.yaml && date
약 10분정도 기다린 뒤 워커노드가 축소된 것을 확인할 수 있습니다.

CA는 몇가지 문제점이 있습니다.
- 하나의 자원에 대해 AWS ASG와 AWS EKS에서 각자의 방식으로 관리합니다. 이로 인해 서로 동기화가 되지 않아 다양한 문제가 발생합니다.
- CA는 ASG에만 의존하고 노드 생성/삭제에 직접 관여하지 않습니다.
- 노드를 축소할 때 특정 노드가 축소되게 하는것이 매우 어렵습니다.
- Pending 상태인 노드가 발견될 때 Scale Out을 진행하다 보니 탄력적인 조절이 힘듭니다. 따라서 여러개의 파드가 Request 보다 많은 리소스를 사용할 때 Pending을 기준으로 확장하게되어 문제가 발생할 수 있습니다.
CPA - Cluster Proportional Autoscaler
CPA는 노드 수 증가에 비례하여 성능 처리가 필요한 파드를 Scale-out, in 으로 자동 확장 해 줍니다. 예를 들어 100대의 워커노드가 생성됨을 가정하면, 기본 2개인 core-dns 파드에 과부하가 발생하고, 장애가 발생할 수도 있습니다. 따라서 CPA를 적용하여 워커노드 대비 특정 파드의 개수를 증감할 수 있습니다.

아래의 명령으로 CPA 구성을 진행합니다.
#
helm repo add cluster-proportional-autoscaler https://kubernetes-sigs.github.io/cluster-proportional-autoscaler
# CPA규칙을 설정하고 helm차트를 릴리즈 필요
helm upgrade --install cluster-proportional-autoscaler cluster-proportional-autoscaler/cluster-proportional-autoscaler
# nginx 디플로이먼트 배포
cat <<EOT > cpa-nginx.yaml
apiVersion: apps/v1
kind: Deployment
metadata:
name: nginx-deployment
spec:
replicas: 1
selector:
matchLabels:
app: nginx
template:
metadata:
labels:
app: nginx
spec:
containers:
- name: nginx
image: nginx:latest
resources:
limits:
cpu: "100m"
memory: "64Mi"
requests:
cpu: "100m"
memory: "64Mi"
ports:
- containerPort: 80
EOT
kubectl apply -f cpa-nginx.yaml
CPA 규칙을 설정합니다. - [1, 1]은 노드 1대일 경우 파드 1개인 것으로 해석하시면 됩니다.
# CPA 규칙 설정
cat <<EOF > cpa-values.yaml
config:
ladder:
nodesToReplicas:
- [1, 1]
- [2, 2]
- [3, 3]
- [4, 3]
- [5, 5]
options:
namespace: default
target: "deployment/nginx-deployment"
EOF
kubectl describe cm cluster-proportional-autoscaler
CPA 규칙 적용 전 배포된 nginx 파드의 개수를 확인합니다. 현재는 1개가 배포된 것을 확인할 수 있습니다.

CPA 규칙을 적용합니다.
# helm 업그레이드
helm upgrade --install cluster-proportional-autoscaler -f cpa-values.yaml cluster-proportional-autoscaler/cluster-proportional-autoscaler
기존 Deployment의 Replicas가 1에서 CPA 규칙을 적용하자 3대의 노드가 존재하기 때문에 3개의 파드가 배포된 것을 확인할 수 있습니다.

노드를 5대로 늘려봅니다.
# 노드 5개로 증가
export ASG_NAME=$(aws autoscaling describe-auto-scaling-groups --query "AutoScalingGroups[? Tags[? (Key=='eks:cluster-name') && Value=='myeks']].AutoScalingGroupName" --output text)
aws autoscaling update-auto-scaling-group --auto-scaling-group-name ${ASG_NAME} --min-size 5 --desired-capacity 5 --max-size 5
aws autoscaling describe-auto-scaling-groups --query "AutoScalingGroups[? Tags[? (Key=='eks:cluster-name') && Value=='myeks']].[AutoScalingGroupName, MinSize, MaxSize,DesiredCapacity]" --output table

총 5개의 nginx 파드가 배포된 것을 확인할 수 있습니다.

아래 명령을 통해 CPA를 삭제합니다.
helm uninstall cluster-proportional-autoscaler && kubectl delete -f cpa-nginx.yaml
다음 Karpenter 구성을 위해 EKS 실습 환경을 삭제합니다.
eksctl delete cluster --name $CLUSTER_NAME && aws cloudformation delete-stack --stack-name $CLUSTER_NAME
Karpenter
카펜터는 위 CA의 단점을 보완할 수 있는 솔루션입니다. 추가 노드가 필요할 때 몇 초만에 컴퓨팅 리소스를 제공합니다. 기존 EKS 컨트롤 플레인과 AWS의 ASG를 통해 CA를 수행한 반면, Karpenter를 사용하면 Pending된 파드가 있다면Karpenter가 EC2 API를 호출하여 EC2 인스턴스를 프로비젼 합니다.

Karpenter의 작동방식은 크게 두가지 입니다. 스케줄링이 안된 파드를 발견하면, 스펙을 평가하고 노드를 생성합니다. 두 번째로 워커 노드가 동작중이지만, 파드가 배포되어 있지 않은 빈 노드를 발견하면 해당 노드를 제거합니다.
Karpenter는 이를 구현하기 위해 Provisioner CRD를 구성합니다. 이는 ASG의 시작 템플릿과 유사합니다. 해당 CRD에는 보안그룹, 서브넷 정보가 필수여야 하며, 인스턴스 타입을 스팟, 온디멘드 등 다양한 인스턴스 type을 선택할 수 있습니다.
사전 정의된 정보로 Pending된 파드에 가장 적합한 인스턴스 중 가장 저렴한 인스턴스로 증설할 수 있으며, 자동으로 PV가 존재하는 서브넷에 노드를 생성합니다.
Karpenter 실습을 위해 새로운 Cloud Formation 스택을 배포합니다. 배포 후 Bastion 호스트에 접속합니다.
기본설정
# IP 주소 확인 : 172.30.0.0/16 VPC 대역에서 172.30.1.0/24 대역을 사용 중
ip -br -c addr
# EKS Node Viewer 설치 : 현재 ec2 spec에서는 설치에 다소 시간이 소요됨 = 2분 이상
wget https://go.dev/dl/go1.22.1.linux-amd64.tar.gz
tar -C /usr/local -xzf go1.22.1.linux-amd64.tar.gz
export PATH=$PATH:/usr/local/go/bin
go install github.com/awslabs/eks-node-viewer/cmd/eks-node-viewer@latest
# [터미널1] bin 확인
cd ~/go/bin && ./eks-node-viewer -h
# EKS 배포 완료 후 실행 하자
cd ~/go/bin && ./eks-node-viewer --resources cpu,memory
EKS 배포
# 변수 정보 확인
export | egrep 'ACCOUNT|AWS_' | egrep -v 'SECRET|KEY'
# 변수 설정
export KARPENTER_NAMESPACE="kube-system"
export K8S_VERSION="1.29"
export KARPENTER_VERSION="0.35.2"
export TEMPOUT=$(mktemp)
export ARM_AMI_ID="$(aws ssm get-parameter --name /aws/service/eks/optimized-ami/${K8S_VERSION}/amazon-linux-2-arm64/recommended/image_id --query Parameter.Value --output text)"
export AMD_AMI_ID="$(aws ssm get-parameter --name /aws/service/eks/optimized-ami/${K8S_VERSION}/amazon-linux-2/recommended/image_id --query Parameter.Value --output text)"
export GPU_AMI_ID="$(aws ssm get-parameter --name /aws/service/eks/optimized-ami/${K8S_VERSION}/amazon-linux-2-gpu/recommended/image_id --query Parameter.Value --output text)"
export AWS_PARTITION="aws"
export CLUSTER_NAME="${USER}-karpenter-demo"
echo "export CLUSTER_NAME=$CLUSTER_NAME" >> /etc/profile
echo $KARPENTER_VERSION $CLUSTER_NAME $AWS_DEFAULT_REGION $AWS_ACCOUNT_ID $TEMPOUT $ARM_AMI_ID $AMD_AMI_ID $GPU_AMI_ID
# CloudFormation 스택으로 IAM Policy, Role(KarpenterNodeRole-myeks2) 생성 : 3분 정도 소요
curl -fsSL https://raw.githubusercontent.com/aws/karpenter-provider-aws/v"${KARPENTER_VERSION}"/website/content/en/preview/getting-started/getting-started-with-karpenter/cloudformation.yaml > "${TEMPOUT}" \
&& aws cloudformation deploy \
--stack-name "Karpenter-${CLUSTER_NAME}" \
--template-file "${TEMPOUT}" \
--capabilities CAPABILITY_NAMED_IAM \
--parameter-overrides "ClusterName=${CLUSTER_NAME}"
# 클러스터 생성 : myeks2 EKS 클러스터 생성 19분 정도 소요
eksctl create cluster -f - <<EOF
---
apiVersion: eksctl.io/v1alpha5
kind: ClusterConfig
metadata:
name: ${CLUSTER_NAME}
region: ${AWS_DEFAULT_REGION}
version: "${K8S_VERSION}"
tags:
karpenter.sh/discovery: ${CLUSTER_NAME}
iam:
withOIDC: true
serviceAccounts:
- metadata:
name: karpenter
namespace: "${KARPENTER_NAMESPACE}"
roleName: ${CLUSTER_NAME}-karpenter
attachPolicyARNs:
- arn:${AWS_PARTITION}:iam::${AWS_ACCOUNT_ID}:policy/KarpenterControllerPolicy-${CLUSTER_NAME}
roleOnly: true
iamIdentityMappings:
- arn: "arn:${AWS_PARTITION}:iam::${AWS_ACCOUNT_ID}:role/KarpenterNodeRole-${CLUSTER_NAME}"
username: system:node:{{EC2PrivateDNSName}}
groups:
- system:bootstrappers
- system:nodes
managedNodeGroups:
- instanceType: m5.large
amiFamily: AmazonLinux2
name: ${CLUSTER_NAME}-ng
desiredCapacity: 2
minSize: 1
maxSize: 10
iam:
withAddonPolicies:
externalDNS: true
EOF
# eks 배포 확인
eksctl get cluster
eksctl get nodegroup --cluster $CLUSTER_NAME
eksctl get iamidentitymapping --cluster $CLUSTER_NAME
eksctl get iamserviceaccount --cluster $CLUSTER_NAME
eksctl get addon --cluster $CLUSTER_NAME
# default 네임스페이스 적용
kubectl ns default
# 노드 정보 확인
kubectl get node --label-columns=node.kubernetes.io/instance-type,eks.amazonaws.com/capacityType,topology.kubernetes.io/zone
# ExternalDNS
MyDomain=<자신의 도메인>
echo "export MyDomain=<자신의 도메인>" >> /etc/profile
MyDomain=gasida.link
echo "export MyDomain=gasida.link" >> /etc/profile
MyDnzHostedZoneId=$(aws route53 list-hosted-zones-by-name --dns-name "${MyDomain}." --query "HostedZones[0].Id" --output text)
echo $MyDomain, $MyDnzHostedZoneId
curl -s -O https://raw.githubusercontent.com/gasida/PKOS/main/aews/externaldns.yaml
MyDomain=$MyDomain MyDnzHostedZoneId=$MyDnzHostedZoneId envsubst < externaldns.yaml | kubectl apply -f -
# kube-ops-view
helm repo add geek-cookbook https://geek-cookbook.github.io/charts/
helm install kube-ops-view geek-cookbook/kube-ops-view --version 1.2.2 --set env.TZ="Asia/Seoul" --namespace kube-system
kubectl patch svc -n kube-system kube-ops-view -p '{"spec":{"type":"LoadBalancer"}}'
kubectl annotate service kube-ops-view -n kube-system "external-dns.alpha.kubernetes.io/hostname=kubeopsview.$MyDomain"
echo -e "Kube Ops View URL = http://kubeopsview.$MyDomain:8080/#scale=1.5"
# [터미널1] eks-node-viewer
cd ~/go/bin && ./eks-node-viewer --resources cpu,memory
# k8s 확인
kubectl cluster-info
kubectl get node --label-columns=node.kubernetes.io/instance-type,eks.amazonaws.com/capacityType,topology.kubernetes.io/zone
kubectl get pod -n kube-system -owide
kubectl describe cm -n kube-system aws-auth
# Karpenter 설치를 위한 변수 설정 및 확인
export CLUSTER_ENDPOINT="$(aws eks describe-cluster --name "${CLUSTER_NAME}" --query "cluster.endpoint" --output text)"
export KARPENTER_IAM_ROLE_ARN="arn:${AWS_PARTITION}:iam::${AWS_ACCOUNT_ID}:role/${CLUSTER_NAME}-karpenter"
echo "${CLUSTER_ENDPOINT} ${KARPENTER_IAM_ROLE_ARN}"
# EC2 Spot Fleet의 service-linked-role 생성 확인 : 만들어있는것을 확인하는 거라 아래 에러 출력이 정상!
# If the role has already been successfully created, you will see:
# An error occurred (InvalidInput) when calling the CreateServiceLinkedRole operation: Service role name AWSServiceRoleForEC2Spot has been taken in this account, please try a different suffix.
aws iam create-service-linked-role --aws-service-name spot.amazonaws.com || true
# docker logout : Logout of docker to perform an unauthenticated pull against the public ECR
docker logout public.ecr.aws
# helm registry logout
helm registry logout public.ecr.aws
# karpenter 설치
helm install karpenter oci://public.ecr.aws/karpenter/karpenter --version "${KARPENTER_VERSION}" --namespace "${KARPENTER_NAMESPACE}" --create-namespace \
--set "serviceAccount.annotations.eks\.amazonaws\.com/role-arn=${KARPENTER_IAM_ROLE_ARN}" \
--set "settings.clusterName=${CLUSTER_NAME}" \
--set "settings.interruptionQueue=${CLUSTER_NAME}" \
--set controller.resources.requests.cpu=1 \
--set controller.resources.requests.memory=1Gi \
--set controller.resources.limits.cpu=1 \
--set controller.resources.limits.memory=1Gi \
--wait
# 확인
kubectl get-all -n $KARPENTER_NAMESPACE
kubectl get all -n $KARPENTER_NAMESPACE
kubectl get crd | grep karpenter
# APi 변경
v1alpha5/Provisioner → v1beta1/NodePool
v1alpha1/AWSNodeTemplate → v1beta1/EC2NodeClass
v1alpha5/Machine → v1beta1/NodeClaim
Grafana 설치
#
helm repo add grafana-charts https://grafana.github.io/helm-charts
helm repo add prometheus-community https://prometheus-community.github.io/helm-charts
helm repo update
kubectl create namespace monitoring
# 프로메테우스 설치
curl -fsSL https://raw.githubusercontent.com/aws/karpenter-provider-aws/v"${KARPENTER_VERSION}"/website/content/en/preview/getting-started/getting-started-with-karpenter/prometheus-values.yaml | envsubst | tee prometheus-values.yaml
helm install --namespace monitoring prometheus prometheus-community/prometheus --values prometheus-values.yaml
# 그라파나 설치
curl -fsSL https://raw.githubusercontent.com/aws/karpenter-provider-aws/v"${KARPENTER_VERSION}"/website/content/en/preview/getting-started/getting-started-with-karpenter/grafana-values.yaml | tee grafana-values.yaml
helm install --namespace monitoring grafana grafana-charts/grafana --values grafana-values.yaml
kubectl patch svc -n monitoring grafana -p '{"spec":{"type":"LoadBalancer"}}'
# admin 암호
kubectl get secret --namespace monitoring grafana -o jsonpath="{.data.admin-password}" | base64 --decode ; echo
# 그라파나 접속
kubectl annotate service grafana -n monitoring "external-dns.alpha.kubernetes.io/hostname=grafana.$MyDomain"
echo -e "grafana URL = http://grafana.$MyDomain"

Karpenter 배포 완료 후 NodePool을 생성합니다. Nodepool과 EC2NodeClass를 생성합니다.
cat <<EOF | envsubst | kubectl apply -f -
apiVersion: karpenter.sh/v1beta1
kind: NodePool
metadata:
name: default
spec:
template:
spec:
requirements:
- key: kubernetes.io/arch
operator: In
values: ["amd64"]
- key: kubernetes.io/os
operator: In
values: ["linux"]
- key: karpenter.sh/capacity-type
operator: In
values: ["spot"]
- key: karpenter.k8s.aws/instance-category
operator: In
values: ["c", "m", "r"]
- key: karpenter.k8s.aws/instance-generation
operator: Gt
values: ["2"]
nodeClassRef:
apiVersion: karpenter.k8s.aws/v1beta1
kind: EC2NodeClass
name: default
limits:
cpu: 1000
disruption:
consolidationPolicy: WhenUnderutilized
expireAfter: 720h # 30 * 24h = 720h
---
apiVersion: karpenter.k8s.aws/v1beta1
kind: EC2NodeClass
metadata:
name: default
spec:
amiFamily: AL2 # Amazon Linux 2
role: "KarpenterNodeRole-${CLUSTER_NAME}" # replace with your cluster name
subnetSelectorTerms:
- tags:
karpenter.sh/discovery: "${CLUSTER_NAME}" # replace with your cluster name
securityGroupSelectorTerms:
- tags:
karpenter.sh/discovery: "${CLUSTER_NAME}" # replace with your cluster name
amiSelectorTerms:
- id: "${ARM_AMI_ID}"
- id: "${AMD_AMI_ID}"
# - id: "${GPU_AMI_ID}" # <- GPU Optimized AMD AMI
# - name: "amazon-eks-node-${K8S_VERSION}-*" # <- automatically upgrade when a new AL2 EKS Optimized AMI is released. This is unsafe for production workloads. Validate AMIs in lower environments before deploying them to production.
EOF
NodePool의 Spec.requirements에서 Auto-scale하는 EC2 인스턴스의 스펙을 정의합니다. nodeclassRef로 아래 EC2NodeClass를 참조합니다. disruption.exporeAfter는 720시간이 지나면 강제로 Karpenter 노드를 삭제하고, 새로운 노드를 띄우는 Lifecycle 주기를 지정합니다.
EC2NodeClass는 EC2의 배포 스펙을 정의합니다. subnet, security group, ami를 정의합니다.
그럼 CPU 1core 할당을 요청하는 Pod를 배포합니다.
pause 파드 1개에 CPU 1개 최소 보장 할당
cat <<EOF | kubectl apply -f -
apiVersion: apps/v1
kind: Deployment
metadata:
name: inflate
spec:
replicas: 0
selector:
matchLabels:
app: inflate
template:
metadata:
labels:
app: inflate
spec:
terminationGracePeriodSeconds: 0
containers:
- name: inflate
image: public.ecr.aws/eks-distro/kubernetes/pause:3.7
resources:
requests:
cpu: 1
EOF
Replicas를 5개로 늘립니다.
kubectl get pod
kubectl scale deployment inflate --replicas 5

10초 정도 뒤 새로운 인스턴스를 만들고 파드가 배포됩니다.

노드의 스펙을 살펴보면 c4.2xlarge가 배포된 것을 확인할 수 있습니다.

Deployment를 삭제하겠습니다.
kubectl delete deployment inflate && date
deployment.apps "inflate" deleted
Sat Apr 6 17:36:02 KST 2024
금세 노드가 2대로 Down된 것을 확인해볼 수 있습니다.

Karpenter는 3가지 최적화 기능을 제공합니다.
Expiration (만료) : 기본 720시간 후 인스턴스를 자동으로 만료하여 강제로 노드를 최신 상태로 유지
Drift (드리프트) : 구성 변경 사항(NodePool, EC2NodeClass)를 감지하여 필요한 변경 사항을 적용
Consolidation (통합) : 비용 효율적인 컴퓨팅 최적화, 최소 15개의 인스턴스 유형을 포함한 Pool 중 Karpenter가 구성
우선 기존 NodePool을 삭제합니다.
kubectl delete nodepool,ec2nodeclass default
Helm을 재배포 합니다. spotToSpotConsolidation을 활성화 합니다.
helm upgrade karpenter -n kube-system oci://public.ecr.aws/karpenter/karpenter --reuse-values --set settings.featureGates.spotToSpotConsolidation=true
NodePool과, EC2NodeClass를 재배포 합니다.
cat <<EOF > nodepool.yaml
apiVersion: karpenter.sh/v1beta1
kind: NodePool
metadata:
name: default
spec:
template:
metadata:
labels:
intent: apps
spec:
nodeClassRef:
name: default
requirements:
- key: karpenter.sh/capacity-type
operator: In
values: ["spot"]
- key: karpenter.k8s.aws/instance-category
operator: In
values: ["c","m","r"]
- key: karpenter.k8s.aws/instance-size
operator: NotIn
values: ["nano","micro","small","medium"]
- key: karpenter.k8s.aws/instance-hypervisor
operator: In
values: ["nitro"]
limits:
cpu: 100
memory: 100Gi
disruption:
consolidationPolicy: WhenUnderutilized
---
apiVersion: karpenter.k8s.aws/v1beta1
kind: EC2NodeClass
metadata:
name: default
spec:
amiFamily: Bottlerocket
subnetSelectorTerms:
- tags:
karpenter.sh/discovery: "${CLUSTER_NAME}" # replace with your cluster name
securityGroupSelectorTerms:
- tags:
karpenter.sh/discovery: "${CLUSTER_NAME}" # replace with your cluster name
role: "KarpenterNodeRole-${CLUSTER_NAME}" # replace with your cluster name
tags:
Name: karpenter.sh/nodepool/default
IntentLabel: "apps"
EOF
kubectl apply -f nodepool.yaml
메모리 1.5Gi를 요청하는 샘플 워크로드 파드를 배포합니다.
# Deploy a sample workload
cat <<EOF > inflate.yaml
apiVersion: apps/v1
kind: Deployment
metadata:
name: inflate
spec:
replicas: 5
selector:
matchLabels:
app: inflate
template:
metadata:
labels:
app: inflate
spec:
nodeSelector:
intent: apps
containers:
- name: inflate
image: public.ecr.aws/eks-distro/kubernetes/pause:3.2
resources:
requests:
cpu: 1
memory: 1.5Gi
EOF
kubectl apply -f inflate.yaml

펜딩 상태가 감지되면 Karpenter에 의해 노드를 추가하고, 파드를 배포합니다.

현재 상위 스펙인 c6gd.2xlarge 노드가 배포된 것을 확인할 수 있습니다.

최적화를 관찰해보기 위해 replicas를 1로 down 시켜 보겠습니다.
kubectl scale --replicas=1 deployment/inflate
최적의 EC2 인스턴스를 탐색하고, 생성합니다. c6gd.large 인스턴스가 생성되었습니다.

이전이 완료되면 기존 c6gd.2xlarge는 삭제됩니다.

CRD인 nodeclaims를 확인해 보면 c6gd.large 타입의 리소스가 생성된 것을 확인할 수 있습니다.

Karpenter는 파드의 상태변화를 감지하며, 파드의 스펙에 따라 능동적인 EKS 워크노드를 생성해주는 것을 확인해볼 수 있었습니다. Pod의 HPA, VPA를 적용하고 Karpenter와 연동한다면, 쿠버네티스의 장점을 극대화 하며 사용해볼 수 있을것 같다는 생각이 들게 되었습니다.
아래 명령은 karpenter, EKS 클러스터와 CF를 삭제하는 명령입니다.
# Karpenter IAM Role 생성한 CloudFormation 삭제
aws cloudformation delete-stack --stack-name "Karpenter-${CLUSTER_NAME}"
# EC2 Launch Template 삭제
aws ec2 describe-launch-templates --filters "Name=tag:karpenter.k8s.aws/cluster,Values=${CLUSTER_NAME}" |
jq -r ".LaunchTemplates[].LaunchTemplateName" |
xargs -I{} aws ec2 delete-launch-template --launch-template-name {}
# 클러스터 삭제
eksctl delete cluster --name "${CLUSTER_NAME}"
# 위 삭제 완료 후 아래 삭제
aws cloudformation delete-stack --stack-name myeks2'클라우드' 카테고리의 다른 글
| [k8s] Pod의 전략적 배치 - Node Affinity (0) | 2024.04.17 |
|---|---|
| [EKS] CI/CD (0) | 2024.04.16 |
| [EKS] Storage & NodeGroup (0) | 2024.03.23 |
| [EKS] Networking (0) | 2024.03.14 |
| [EKS] Amzaon EKS 설치 및 기본 사용 (0) | 2024.03.09 |